充电师入驻流程
简单5步,快速成为互互速援认证充电师,开启高收益职业生涯
5步完成入驻,开启新能源汽车充电救援事业
1
关注互互速援公众号
通过微信搜索”互互速援移动充电”公众号,或直接扫描下方二维码关注我们的官方公众号。这是您获取最新资讯、服务支持的第一步。
互互速援公众号二维码
微信搜索”互互速援移动充电”
2
进入移动充电小程序
关注公众号后,点击底部菜单栏的”移动充电”选项,系统将自动跳转至互互速援小程序。这是您后续接单、管理业务的核心平台。
点击”移动充电”菜单
互互速援小程序首页
3
登录小程序账号
进入小程序后,点击底部导航栏的”我的”选项,然后选择”一键登录”。系统将自动获取您的微信信息,快速完成账号注册与登录。
点击”我的”页面
点击”一键登录”按钮
4
注册成为充电师
成功登录后,在”我的”页面中找到”注册充电师”按钮并点击。这将引导您进入充电师入驻申请流程。
找到”注册充电师”按钮
充电师注册界面
5
填写资料并提交审核
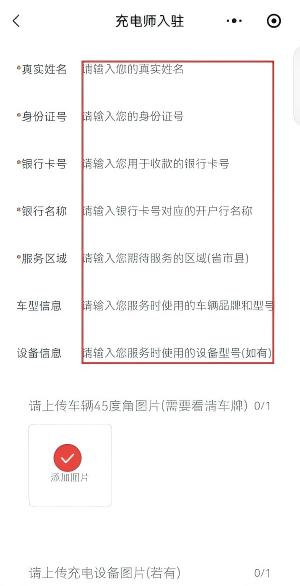
按照页面提示,完整填写您的个人信息、联系方式、服务区域、上传车辆照片、设备照片和签名并按印的协议照片等相关资料,阅读并同意《充电师服务协议》后提交申请。我们的审核团队将在1-3个工作日内完成审核,审核通过后您将正式成为互互速援认证充电师。
填写个人信息资料
提交成功等待审核
恭喜!您已完成所有申请步骤
提交申请后,我们的审核团队将尽快处理您的入驻申请。审核通过后,您将收到系统通知,并可立即开始接单服务。如有任何疑问,可随时联系客服热线:400-630-2699转2线或在小程序首页充电师入驻扫码联系官方客服。

